中国政府网
|
重庆市人民政府网
|
部门镇街
首页
|
繁
|
登录
|
注销
|
无障碍
|
关怀版
|
智能机器人(智能问答)
|
支持IPV6
搜索
智能机器人(智能问答)
搜索
首页
政务公开
政务服务
互动交流
走进巴南
部门
区发展改革委
区教委
区科技局
区经济信息委
区民政局
区司法局
区财政局
区人力社保局
区生态环境局
区住房城乡建委
区城市管理局
区交通运输委
区水利局
区农业农村委
区商务委
区文化旅游委
区卫生健康委
区退役军人事务局
区应急局
区审计局
区体育局
区统计局
区医保局
区信访办
区大数据发展局
区招商投资局
区林业局
区公安分局
街镇
龙洲湾街道
鱼洞街道
莲花街道
李家沱街道
花溪街道
南泉街道
一品街道
南彭街道
惠民街道
界石镇
接龙镇
东温泉镇
木洞镇
圣灯山镇
安澜镇
石龙镇
姜家镇
麻柳嘴镇
丰盛镇
二圣镇
双河口镇
石滩镇
天星寺镇
首页
>
政务公开
>
法定主动公开内容
>
预算/决算
>
区政府部门
>
区教委
[ 索引号 ]
11500113009307201X/2026-00108
[ 发文字号 ]
[ 主题分类 ]
财政
[ 体裁分类 ]
财政预算、决算
[ 发布机构 ]
巴南区教委
[ 有效性 ]
[ 成文日期 ]
2026-02-25
[ 发布日期 ]
2026-02-25
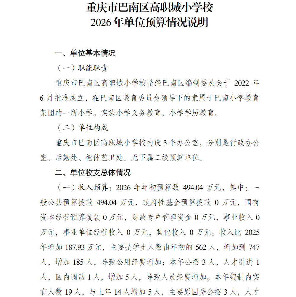
重庆市巴南区高职城小学校2026年单位预算情况说明
扫一扫在手机打开当前页
个人中心
智能问答
便民地图
民呼我为
办事服务
联系我们
新媒体矩阵
TOP ↑
- 收起 -
首页
>
政务公开
>
法定主动公开内容
>
预算/决算
>
区政府部门
>
区教委
15453566
重庆市巴南区高职城小学校2026年单位预算情况说明
162690
区教委
20
2026-02-25